1. Cur síos ar an Táirge
Púdar aimínaigéid riachtanach (Púdar EAA)Is é an giorrúchán d'aigéid aimín riachtanacha, tá sé i bhfoirm púdair. Éilíonn an comhlacht EAA chun cabhrú le fíochán nua a thógáil agus le deisiú matáin a chabhrú. Is iad na naoi n -aimínaigéad riachtanach leucine, isoleucine, comhla, lísín, feiniolalainín, tryptophan, theonine, meitiainín, agus histidine.
Is forlíonadh aiste bia é an púdar seo, ar a dtugtar púdar aimínaigéad riachtanach freisin, ina bhfuil meascán beacht d'aigéid aimín riachtanacha (EAAS). Is grúpa d'aigéid aimín iad EAA nach féidir leis an gcomhlacht a tháirgeadh ina aonar agus caithfear é a fháil trí aiste bia nó forlíontaí. Tá ról ríthábhachtach acu i bpróisis fhiseolaíocha éagsúla agus tá siad riachtanach do shláinte agus folláine fhoriomlán.
Is iondúil go mbíonn an púdar ar fáil i bhfoirm phúdraithe, ar féidir é a mheascadh go caoithiúil le huisce nó le deochanna eile. Is iondúil go n-úsáidtear é mar fhorlíonadh réamh-, laistigh, nó iar-chleachtaidh chun tacú le fás agus le téarnamh matáin.
2. Sonraíocht ar an Táirge
Púdar Micrea -Mhicre -Captapsulated Instant EAA
|
Cáilíocht anailíseach |
||
|
Dealramh |
Bán go púdar saor-sreafa saor in aisce |
|
|
Measúnaigh |
Níos mó ná nó cothrom le |
90.0% |
|
L-leucine |
37.5-42.5% |
|
|
L-isoleucine |
9.0-11.0% |
|
|
L-chomhla |
9.0-11.0% |
|
|
L-Threonine |
7.0-9.0% |
|
|
L-lysine HCl |
17.5-21.5% |
|
|
L-meitiainín |
2.0-4.0% |
|
|
L-Histidine |
1.0-3.0% |
|
|
L-phenylalanine |
3.0-5.0% |
|
|
L -Tryptophan |
1.0-3.0% |
|
|
Caillteanas ar thriomú |
Níos lú ná nó cothrom le |
1.0% |
|
Iarmhar ar adhaint |
Níos lú ná nó cothrom le |
0.4% |
|
Dlús mórchóir |
Níos mó ná nó cothrom le |
{0. 50g/ml |
|
Méid na gcáithníní |
Níos mó ná nó cothrom le |
95% trí 40 mogalra |
|
Truaillithe |
||
|
Miotal trom |
Níos lú ná nó cothrom le |
10ppm |
|
Arsanaic (mar) |
Níos lú ná nó cothrom le |
1ppm |
|
Micribhitheolaíoch |
||
|
Comhaireamh iomlán miocróbach aeróbach iomlán |
Níos lú ná nó cothrom le |
1000cfu/g |
|
Áitíonn múnlaí agus giostaí iomlána |
Níos lú ná nó cothrom le |
100cfu/g |
|
Salmonella |
Diúltach/10g |
|
|
E. coli |
Diúltach/10g |
|
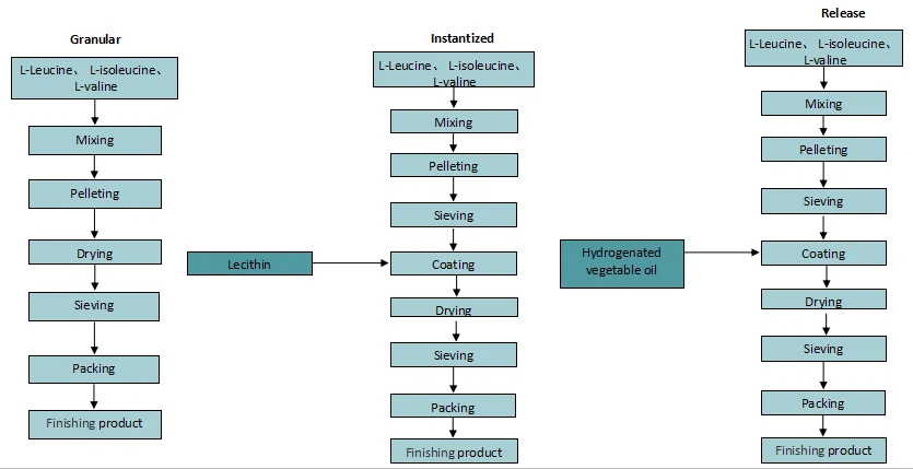
3. HSF BiotechPúdar aimínaigéid riachtanachaSreabhchairt

4. Táirge a chur i bhfeidhm
Tá roinnt feidhmchlár féideartha i gcomhthéacsanna difriúla ag púdar EAA, ar forlíonadh aiste bia é ina bhfuil meascán d'aigéid aimín riachtanacha. Seo cúpla sampla:
1. Cothú Spóirt: Is minic a úsáidtear an púdar mar fhorlíonadh cothaithe spóirt ag lúthchleasaithe agus díograiseoirí folláine chun tacú le fás, téarnamh agus feidhmíocht matáin. Nuair a thógtar é roimh nó tar éis aclaíochta, is féidir leis na EAAanna sa phúdar cabhrú le sintéis próitéine matáin a spreagadh, damáiste matáin a laghdú, agus deisiú agus aisghabháil níos tapúla a chur chun cinn.
2. Cosc ar chaillteanas matáin: De réir mar a théann muid in aois, is féidir linn caillteanas matáin a fháil agus feidhm matáin laghdaithe, próiseas ar a dtugtar sarcopenia. Is féidir é seo a dhoimhniú trí iontógáil próitéine neamhleor nó neamhghníomhaíocht fhisiciúil. D'fhéadfadh forlíonadh leis an bpúdar seo cuidiú le cosc a chur ar chaillteanas matáin agus feidhm matáin a fheabhsú, go háirithe i ndaoine fásta níos sine.
3. Aistí bia vegan nó vegetarian: D'fhéadfadh go mbeadh am níos dúshlánaí ag daoine a leanann aiste bia vegan nó vegetarian ag freastal ar a gcuid riachtanas próitéine laethúil agus aimínaigéad mar gheall ar easpa foinsí próitéine atá bunaithe ar ainmhithe. Is féidir leis cabhrú leis na haigéid aimín riachtanacha a d'fhéadfadh a bheith ar iarraidh óna n-aistí bia chun tacú le sláinte agus folláine fhoriomlán.
. Tá baint ag EAAanna le go leor próiseas fiseolaíoch sa chorp agus tá siad riachtanach don tsláinte is fearr. B'fhéidir go gcabhródh an púdar seo lena chinntiú go bhfuil tú ag fáil go leor de na haigéid aimín chriticiúla seo chun dea -shláinte a chur chun cinn.

5. Pacáiste & Stóráil
Púdar aimínaigéid riachtanachaPacáilte i gcartán 20kg, pacáilte le mála poileitiléin ciseal dúbailte mar línéar.
Stóráil: Is féidir an táirge a stóráil ar feadh 24 mí ag teocht an tseomra sa bhunaidh neamhoscailte
coimeádán. Stórfar é i gcoimeádáin atá dúnta go docht ag teocht an tseomra, agus
cosanta ó theas, solas, taise, agus ocsaigin.

6. Deimhniú táirge

Amharc Monarcha (Cliceáil le haghaidh Sonraí Físeáin)
![]() |
|
![]() |
![]() |
|
![]() |
![]() |
|
![]() |
Clibeanna Te: Púdar EAA, an tSín, monarcha, monaróirí, soláthróir, táirgeoir, mórdhíola, ceannach, praghas, mórchóir, is fearr, le díol

























